“城市治理”学科方向
(Urban Governance)
“城市治理”是深圳大学政府管理学院公共管理学科建设的重点学科方向,以深圳大学全球特大型城市治理研究院(广东省社科普及基地、深圳市人文社科重点研究基地、入选前海深港现代服务业合作区“中国特色新型智库”)、创新型城市建设与治理研究中心(广东省协同创新培育平台)为平台支撑,聚焦全球特大型城市治理、世界级城市群治理、中国特大型城市治理、粤港澳大湾区发展、深圳先行示范区城市治理创新等方面的研究。
国家社科基金重点项目
《特大型城市治理体系和治理能力现代化研究》
国家社科基金一般项目
《西方城市政治学发展跟踪研究》
系列成果
主持人
陈文 教授
深圳大学政府管理学院教授、博士生导师,深圳大学全球特大型城市治理研究院执行院长、党内法规研究中心主任、廉政研究院执行院长、当代中国政治研究所副所长,主要研究方向:中国政治、城市政治、政党建设、城市治理、社会治理。
论文分享
层级竞合:粤港澳大湾区城市群跨域合作与协同治理
作者:陈文、陈设
文献来源:《复旦城市治理评论》(CSSCI)2023年第1期
文章介绍
【摘要】
城市群是中国新型城市化的重要空间形态,城市群作为“城市集合体”,是空间相邻、经济互联、治理互动的新型城市发展形态。既有文献对城市群协同治理的研究主要有多中心治理模式、多层级治理模式、区域化治理模式三种类型。本文基于粤港澳大湾区城市群协同发展的实践,从“结构—要素—功能”三个层面,阐释粤港澳大湾区在城市群跨域合作与协同治理方面的现实困境,并从行政层级结构、要素跨境流动、协同治理效能的三维视角,研究粤港澳大湾区城市群跨域合作的“层级竞合”特征,探讨解决城市群跨域合作与协同治理屏障和阻隔的消解路径和方式。
【关键词】
粤港澳大湾区;城市群;层级竞合;府际合作
【导读】
一、问题提出与文献回顾
城市群是中国新型城市化的重要空间形态,城市群作为“城市集合体”,是空间相邻、经济互联、治理互动的新型城市发展形态。建设粤港澳大湾区世界级城市群,既是新时代推动形成全面开放新格局的新举措,也是推进“一国两制”事业发展的新实践。实现粤港澳大湾区一体化高质量发展须完善城市群跨域合作与协同机制,破除阻碍贸易物资、人员、资金、信息等市场要素高速流动的各种壁垒,清除城市群治理实践中存在着的一些现实障碍,消解城市群合作过程中的“商而不协”“合而不作”“议而难行”等现象。
(一)问题提出
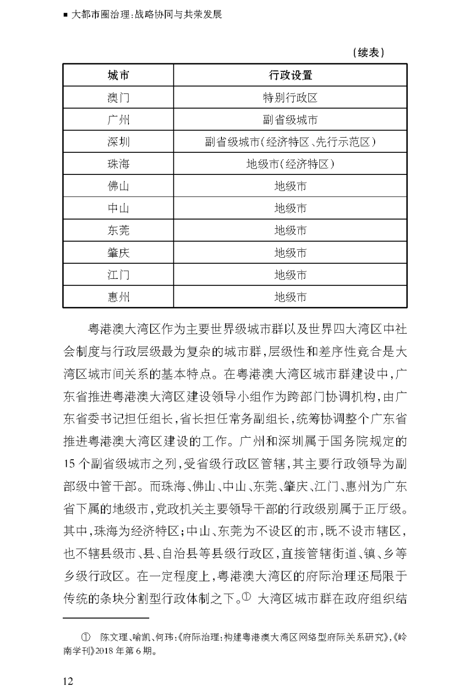
2019年2月18日,中共中央、国务院印发《粤港澳大湾区发展规划纲要》,其中强调要将粤港澳大湾区建成充满活力的世界级城市群、国际科技创新中心、“一带一路”建设的重要支撑、内地与港澳深度合作示范区,还要打造成宜居宜业宜游的优质生活圈,成为高质量发展的典范。粤港澳大湾区上升为国家战略性区域,改革开放之后珠三角的快速发展及“一国两制”的实践经验为粤港澳大湾区的建设提供了基础。然而在实践中,粤港澳大湾区客观存在“一个主权国家、两种社会制度、三套关税体系、四大核心城市、五种区划设置”的空间异质性和制度差异化的特殊情况与国际典型湾区和国内主要城市群存在本质上的差别。粤港澳大湾区城市群治理仍存在着一些现实性的障碍,反映出了大湾区城市群在府际合作与协商机制层面存在“多层级治理”的现实问题。因此,如何厘清粤港澳大湾区城市群府际合作关系,如何破解粤港澳大湾区城市群存在的体制机制障碍,如何避免因法律制度和行政体系的差异而影响粤港澳大湾区城市群的跨域合作,是建设粤港澳大湾区世界级城市群必须直面的现实问题。
(二)文献综述
随着现代城市之间共生关系的加强,诸多学者从不同角度对城市与城市之间的跨域合作开展研究,探讨了城市群发展过程中的城市聚集现象,愈发注意到城市层级化特点对城市群跨域合作与协同机制的影响。弗里德曼提出了城市层级结构观点,认为城市被全球资本用作生产、销售和组织的基点,城市间的联系形成了“复杂的空间等级”。与城市层级结构观点相对应,20世纪90年代有学者提出了城市网络结构的观点,将城市视为复杂网络系统的节点。基于世界城市网络理论,城市群区域协调合作发展涉及多层次、网络状的城市体系,以及多样化的区域协调模式和方式。
现有文献主要从以下三种类型对城市群协同治理模式进行研究。第一,城市群多中心治理模式。多中心性指具有多种决策中心的复杂治理形式,每个决策中心都有一定程度的自治权,强调自主化的治理形式,认为如果决策中心在竞争与合作关系中相互考虑,并诉诸于解决冲突的机制,则可以将它们视为多中心治理体系(Ostrom 2005)。有学者认为城市群的多元化特征制约着城市群区域整体利益的实现,地方政府应从区域共同利益出发进行发展规划和设计,建立政府间关系的多中心合作网络。有的探讨了都市区多中心共生与协同发展问题,提出了区域多中心共生结构模式。有的指出了多中心竞逐发展模式存在的问题,认为各个城市政府自主发展,形成了城市群的竞争性发展格局,这种竞争缺少必要的政府协调监管程序将演化为各城市间的恶性竞争。城市多中心竞逐到联动整合发展之路,要解决好城市之间的分工与协作问题,以增强整体竞争力。
第二,城市群多层级治理模式。国家干预的层级治理模式主要强调的是建立新的政府层级和垂直官僚制度,即通过结构调整加强对中心城市的支配权(Capano, Howlett et al. 2015)。在不同的竞争环境下,基于地方政府之间的竞争动机,中国的城市区域协作关系是协作动机、纵向治理和竞争关系等共同影响下的复杂府际关系。有学者以香港—珠三角地区为例,指出城市群治理中涉及到“中央政府、广东省政府、香港特别行政区政府、各地级市政府与县级市政府”等多层级府际关系的影响。国家或地区的各层级政府之间纵横结构关系,“政府之间在垂直和水平上的纵横交错的关系,以及不同地区政府之间的关系”对城市群治理有着重要影响。也有学者着眼于多元互动视角,将政府间关系理解为多边多级政府之间利益博弈与权力互动。纵向府际之间的权力分配要合理,横向府际之间需要平衡竞争,实现共赢。
第三,城市群区域化治理模式。新区域主义(New Regionalism)强调城市群区域的开放性、包容性、合作性以及国家的适度“介入性”,区域内各城市为了共同利益自发组成某种区域结盟,从某种程度上来说这是综合了国家干预的层级治理模式和多中心治理体系模式的一种新模式,更加强调横向的政府间合作,试图解决不同行政区域的矛盾冲突。但在实践中,城市群的区域化治理客观上体现为各城市之间的“竞合”关系,如有的认为中国改革开放以来形成了以府际竞争为核心特征的区域治理体系,地方政府能够通过建立跨地区竞争壁垒获得利益,地方保护和市场分割是地方政府财政激励的结果。周黎安以晋升博弈的方法研究地区间竞争,他认为区域之间存在着激烈的竞争,跨地区的地方政府官员之间高度竞争是中国晋升体制下的常态。
总体而言,既往对城市群府际合作的研究大多集中于纵向央地关系互动和横向地方政府间的竞争与合作以及整体协商机制建构等方面,而对于跨区域、跨层级的多级别联动研究相对较少。实际上,随着粤港澳大湾区的建设和发展,区域空间结构、制度衔接和层级互动等问题愈加凸显,城市群不同类型、不同级别、不同部门的府际合作及协商联动机制亟需建立。
二、“结构—要素—功能”:城市群“层级竞合”的分析框架
在城市群的发展实践中,城市竞合是城市间既竞争又合作的共存现象,城市或竞争主体开展合作来实现城市经济活动的良性竞争。城市竞争的着眼之处在于提高城市竞争力的目标。城市群的体系形态表现为各城市之间的治理层级结构,粤港澳大湾区作为主要世界级城市群,其治理层级结构在世界四大湾区中最为复杂。粤港澳大湾区城市群“层级竞合”主要体现在以下三个方面:一是粤港澳大湾区城市群行政层级复杂,既有特别行政区、副省级城市、地级市的城市行政区划差异,又有城市内部“市—区—街道—社区”的城市管理层级区分,这意味着粤港澳大湾区城市群跨域合作具有层级化、梯度化的特征,客观存在不同层级府际合作的现实困难。二是在要素跨境流动方面存在不同类型和层次的法律、法规和政策规约,要实现粤港澳区域一体化的融合发展必须破除阻碍贸易物资、人员、资金、信息等要素流动的各种壁垒。三是区域间地方政府的非对称性及行政层级差异性增加了城市之间的协商难度,亟需完善粤港澳城市群的多层级协商治理机制。
结构功能主义是重要的理论分析框架,最早可以追溯到孔德提出的社会有机体论。社会学家涂尔干认为现代社会最重要的特点就是由“各种不同的机构组成的系统,每个机构都有自己特殊的职能,而且它们本身也都是由各种不同的部分组成的。”帕森斯进一步引申涂尔干的观点,认为社会是一个具有不同功能的多层次的次系统所形成的总系统,并正式提出了“结构功能”这一概念框架。帕森斯将社会系统之所以能保证其自身的维持和延续归结为四个功能性条件,即适应、目的达成、整合和潜在模式维护四项基本功能,这就是他所构建的著名“AGIL”分析模型。结构功能理论认为社会系统以一个整体、均衡、自我调适的样态维持着社会运转的自然秩序,行动者之间的关系结构形成了社会系统的基本结构。四个功能分别对应的子系统为经济系统、政治系统、社会共同体系统和文化模式托管系统。
结构功能主义认为结构决定功能,有什么样的结构就有什么样的功能。城市自产生起,就随之产生政治、经济、文化、军事和娱乐等各种功能。城市结构是城市得以发挥功能作用的基础和载体,而城市群作为区域性政治、经济、文化与信息中枢,是城市化发展到高级阶段的结果。早期的城市群研究主要基于城镇群发展变化的形式进行,对于城市群概念的界定范围相对局限,研究对象是城市以及周边的乡村和城镇组成的城镇群。早在1898年,英国著名城市学家埃比尼泽·霍华德(Ebenezer Howard)首先从群体联合的角度对城市发展进行研究,提出了“城镇群(Town Cluster)”的概念。到21世纪,Peter Hall and Kathy Pain(2009)基于巨型城市区概念,提出多中心大都市区(Polycentric Metropolis)概念,以解释21世纪出现的一种新城市现象,即网络化的多中心巨型城市区域。国内对城市群结构体系的理论研究也强调区域核心的存在,如有学者将城市群定义为:在特定的地域范围内具有相当数量的不同性质、类型和等级规模的城市,依托一定的自然环境条件,以一个或两个超大或特大城市作为地区经济的核心,借助于现代化的交通工具和综合运输网的通达性,以及高度发达的信息网络,发生与发展着城市个体之间的内在联系,共同构成一个相对完整的城市“集合体”。
中国城市群结构体系是由不同发育程度、不同等级、不同行政隶属关系、不同成因和空间区位的城市群,通过各种物质流、能量流、信息流和知识流有机耦合而成的综合集群体,并通过不同等级的交通网络和治理网络为基本构架协调城市间关系。因而,剖析城市群治理体系,需要系统把握城市群各城市的结构形式、要素流动与功能发挥之间的联系和互动。本文试图结合结构功能主义相关理论,搭建“结构—要素—功能”的三维分析框架(图1),展开分析粤港澳大湾区城市群在跨域治理方面存在的“层级竞合”问题。【详见全文】
图1:粤港澳大湾区城市群层级竞合的“结构—要素—功能”三维分析框架





























编辑 | 陈依涵
初审 | 陈设
复审 | 罗文婷
终审 | 谷志军