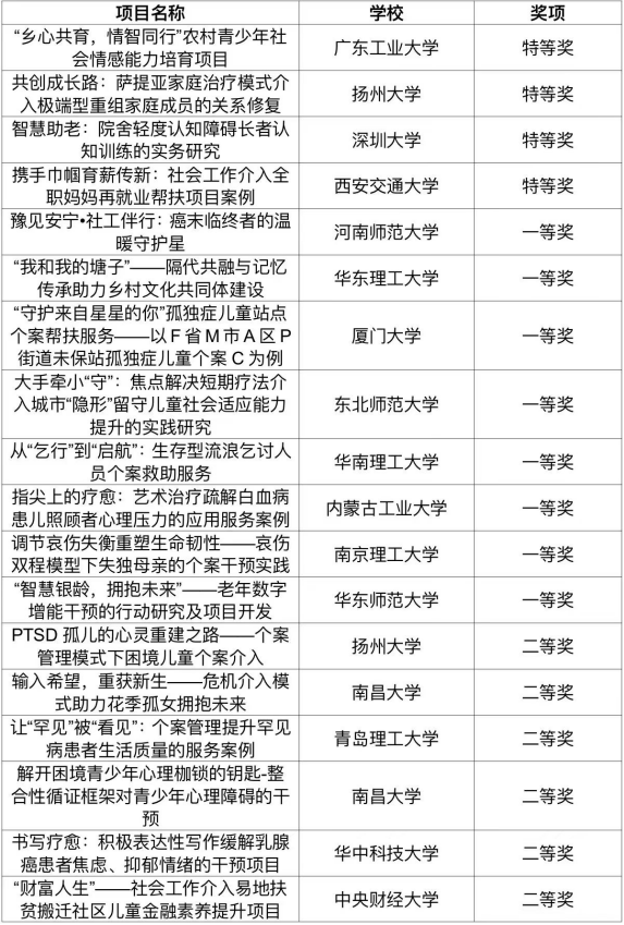
2024年12月14日,政府管理学院社会工作硕士(MSW)师生在“第四届全国MSW研究生案例大赛”中斩获特等奖。“第四届全国MSW案例大赛”决赛由全国社会工作专业学位研究生教育指导委员会指导,社会工作专业学位研究生教育院校联席会议主办,南昌大学公共政策与管理学院、MSW教育中心承办。


本届大赛共吸引了168家MSW培养单位的422支队伍参加,自赛事启动以来,我院高度重视,精心组织,在唐咏、李冰玉、许英、郑静等多位老师的支持下,参赛团队从案例设计到实务操作都经过了深入的讨论和积极的准备,经过初赛的文本评审和决赛的现场论辩,我院的“智慧助老:院舍轻度认知障碍长者认知训练的实务研究”团队一路过关斩将,闯进决赛圈并荣获特等奖,该团队由唐咏教授指导,队员包括4位MSW学生吴双贝、石雅芳、李嘉娜和朱亭午。我院的另一案例“影像发声法视角下参与式赋能策略研究——以L村微空间共建共治项目为例”也顺利入围全国百强案例名单。唐咏教授荣获第四届全国MSW研究生案例大赛优秀指导教师奖,并在大赛闭幕式上被邀请作为特等奖获奖者代表发言。



全国MSW研究生案例大赛在MSW教育的办学、教学和学习中,具有重要意义,是全国高校文科赛事中重要的赛事之一,在全国高等院校MSW培养体系中占据重要地位,也是我国MSW教育质量评估的重要指标。我院MSW教育中心高度重视此项大赛的参赛组织工作,积极动员师生组队参赛。通过参赛,不仅为我校MSW师生积累了宝贵的决赛经验,也为后续赛事的突破夯实了基础。
排版 | 肖尧
初审 | 吴双贝 朱亭午
复审 | 唐咏
终审 | 吴海燕