2024年10月19日下午,由深圳大学政府管理学院主办、深圳大学公共管理协会承办的以“研城市之题,治天下之理”为主题的第十四届全国高校“模拟市长”大赛粤港澳大湾区地区赛总决赛圆满落幕。
本次大赛通过前期专业评委文本评审的选拔,最终评选出来自中山大学、华南理工大学、暨南大学、深圳大学、广东财经大学的8支队伍进入大湾区地区赛总决赛。出席本次大赛的评委嘉宾有深圳大学政府管理学院行政管理系教授、政府管理学院副院长吴海燕,深圳大学政府管理学院特聘教授龚晓峰,深圳大学政府管理学院社会学系副教授聂伟,深圳大学政府管理学院政治学系副教授袁超,深圳大学政府管理学院、城市治理研究院副研究员冯秀成。吴海燕副院长为本次大赛发表精彩的开幕致辞。首先,吴海燕副院长对各参赛队伍的到来表示欢迎。其次,她向参赛队伍介绍了深圳大学政府管理学院的专业设置和系统化的人才培养模式,希望能通过比赛探索公共管理学科人才培育的新路径,从而为公共管理学科发展赋能。最后,吴海燕副院长表示,选手在参赛过程中深入观察城市治理现象,提出城市治理方案,为城市治理描绘美好蓝图,体现了青春学子的创新思维和社会责任感。评委老师的专业指导也使选手们的团队协作能力、专业知识运用水平都得以提高。她期待各位学子的成长,并预祝本次大赛圆满成功。

图一:吴海燕副院长为大会致辞
本次全国高校“模拟市长”大赛粤港澳大湾区地区赛总决赛的竞赛内容包括参赛文本和现场表现两个部分。
参赛文本包括研究报告和政策模拟文本。
现场表现包括:
一、团队风采展示,以视频形式展现研究问题与研究过程;
二、情景模拟,以团队展演形式诠释观点、模拟决策,并接受评委问询;
三、“市长”终极PK,“学生市长”同台回答题目,展现“市长”风采。
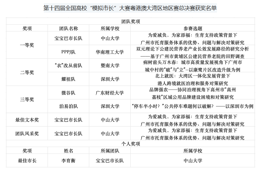
比赛正式开始后,参赛队伍根据抽签顺序,依次进行团队展示。评委老师结合参赛文本评审、情景展示和答辩三个环节的表现,对参赛作品提出指导意见。选手们受益匪浅,现场气氛热烈。学生“市长”同台现场作答,依次阐述自己的观点并接受评委老师和现场观众的问询。经过参赛队伍精彩的团队展示和学生“市长”的激烈角逐,大赛结果公布如下:

本次大赛获得一等奖的队伍将代表大湾区直接晋级第十四届全国高校“模拟市长”大赛全国总决赛。

比赛接近尾声,龚晓峰教授为大赛致闭幕辞。首先,龚晓峰教授对获奖队伍表示祝贺。其次,他向参赛学子们给出了保持谦虚的建议。龚教授强调:大学如同万里长征的第一步,永远保持学习的心态,平衡学习与生活,保持健康阳光的心态,保持自律,不断充实自我,才能不断进步,从而成为促进社会发展的人才。最后,龚教授对评委组们公平公正的评选表示称赞,也对全体工作人员表示慰问和鼓励,并祝愿下一届大赛越办越好。

最后,现场全体人员进行大合影留念。
至此,第十四届全国高校“模拟市长”大赛粤港澳大湾区地区赛总决赛圆满结束。让我们明年再会!

排版 | 左金铭
初审 | 张焯豪
复审 | 符阳
终审 | 黄斌欢